Описание функционала сайта:
Внимание!
Модуль также доступен в подписной модели.
Подробнее тут:
https://www.intervolga.ru/bitrix24/mini-sed/#price
По вопросам приобретения модуля пишите на info@intervolga.ru .
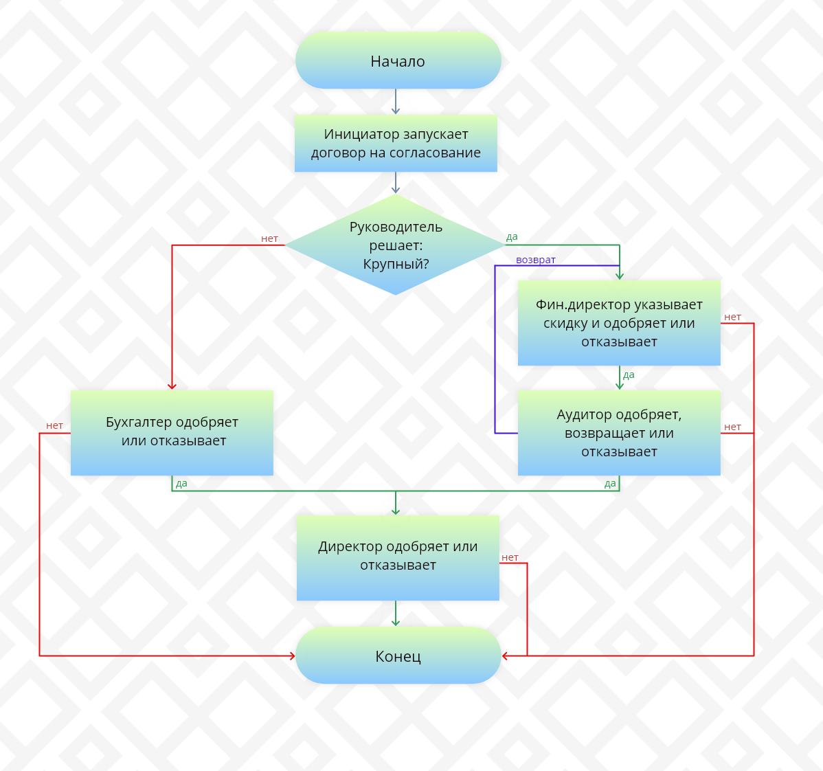
Модуль позволяет создавать и гибко настраивать бизнес-процессы согласования договоров.
Мини-СЭД подойдет вашей компании, если:
- можно выделить стандартные процедуры согласования документов;
- сотрудники готовы применять Битрикс24 как единую информационную систему.
Мини-СЭД реализован как модуль для коробочной версии Битрикс24. В облачных версиях он недоступен. Что делать? Серьезным задачам – серьезные инструменты. Переходите в коробочную версию. ИНТЕРВОЛГА готова аккуратно перенести ваш облачный Битрикс24 в коробку без потерь данных и с минимальными простоями.
В результате руководитель компании и юридический департамент видят всю работу с документами “как на ладони”.
https://www.intervolga.ru/blog/bitrix24/soglasovanie-dogovorov-v-bitriks24-mini-sed/
Модуль также доступен в подписной модели.
Подробнее тут:
https://www.intervolga.ru/bitrix24/mini-sed/#price
По вопросам приобретения модуля пишите на info@intervolga.ru .
Модуль позволяет создавать и гибко настраивать бизнес-процессы согласования договоров.
Мини-СЭД подойдет вашей компании, если:
- можно выделить стандартные процедуры согласования документов;
- сотрудники готовы применять Битрикс24 как единую информационную систему.
Мини-СЭД реализован как модуль для коробочной версии Битрикс24. В облачных версиях он недоступен. Что делать? Серьезным задачам – серьезные инструменты. Переходите в коробочную версию. ИНТЕРВОЛГА готова аккуратно перенести ваш облачный Битрикс24 в коробку без потерь данных и с минимальными простоями.
В результате руководитель компании и юридический департамент видят всю работу с документами “как на ладони”.
https://www.intervolga.ru/blog/bitrix24/soglasovanie-dogovorov-v-bitriks24-mini-sed/